欢迎访问江苏龙鑫智能干燥科技有限公司官网!为您提供高效、节能、智能化干燥系统及前沿创新解决方案!
服务热线:0510-68287833
龙鑫智能 驱动未来

致力于承接大中型干燥工程项目

干燥设备设计、制造、销售、服务及工业热能研究的专业性系统服务商

当前位置:首页 > 新闻资讯 > 技术资讯

技术资讯

撬动大健康市场 低聚糖喷雾干燥机开启功能糖高品质新篇章

信息来源:本站 | 发布日期: 2025-09-05 15:54:59 | 浏览量:392

摘要:

面对低聚糖喷雾干燥存在极易挂壁、干燥不充分等共性难题,龙鑫干燥以技术创新为驱动,深入剖析低聚糖物料特性与干燥机理,推出全新一代YPG型压力式喷雾干燥(冷却)机组,专为功能糖、糖醇及食品添加剂行业量身打造,全面破解低聚糖喷雾干燥的技术瓶颈,让每一粒功能糖,都承载健康的重量。

   在“健康Z国2030”战略持续推进与消费升级的双重驱动下,大健康产业正迎来巨大的发展机遇。其中,功能性食品作为大健康领域的重要分支,已成为食品工业转型升级的核心方向。而低聚糖,作为功能性食品中备受青睐的“益生元”代表,凭借其调节肠道菌群、增强免疫力、低热值、抗 龋齿等多重生理功能,正加速渗透至乳制品、饮料、烘焙、保健品及医药等多个领域,市场需求持续攀升。
   然而,随着市场对低聚糖产品质量要求的不断提高,传统的喷雾干燥工艺正面临严峻挑战。尤其在将低聚糖浆转化为高纯度、高流动性粉体的过程中,现有设备暴露出诸多技术瓶颈,严重制约了产品品质与生产效率的提升。

低聚糖喷雾干燥:传统设备的三大痛点

  (1) 低聚糖浆粘度高,极易挂壁。由于低聚糖分子结构复杂,糖浆在雾化后仍具有较强的粘附性,若干燥系统设计不合理,液滴在干燥塔内壁易形成粘结,导致物料损失、清洁困难,甚至影响连续生产。
  (2) 干燥不充分,水分控制难。部分设备因干燥塔有效容积偏小或加热系统能力不足,导致雾化液滴在有限时间内无法完成充分干燥,造成出粉水分偏高。这不仅影响产品的溶解性与流动性,还可能引发结块、霉变等质量问题,严重影响终端应用性能。
  (3) 结构设计不合理,导致塔壁挂粉严重。如干燥塔锥角过大、排风口设计不当、热风分布不均等问题,均会导致气流紊乱,使未完全干燥的物料提前接触塔壁并粘附。此外,雾化状态不佳或雾距过长,也会使液滴在未充分干燥前撞击塔壁,形成“湿粉结块”,降低产品收率与纯度。
   更严重的是,长期挂粉若清理不彻底,会在高温区域(如塔顶)发生焦化,产生黑色斑点,直接污染成品,严重影响产品外观与食品安全。

   面对这些行业共性难题,龙鑫干燥以技术创新为驱动,深入剖析低聚糖物料特性与干燥机理,推出全新一代YPG型压力式喷雾干燥(冷却)机组,专为功能糖、糖醇及食品添加剂行业量身打造,全面破解低聚糖喷雾干燥的技术瓶颈。

创新先行 不断探索:龙鑫压力喷雾干燥机的技术突破

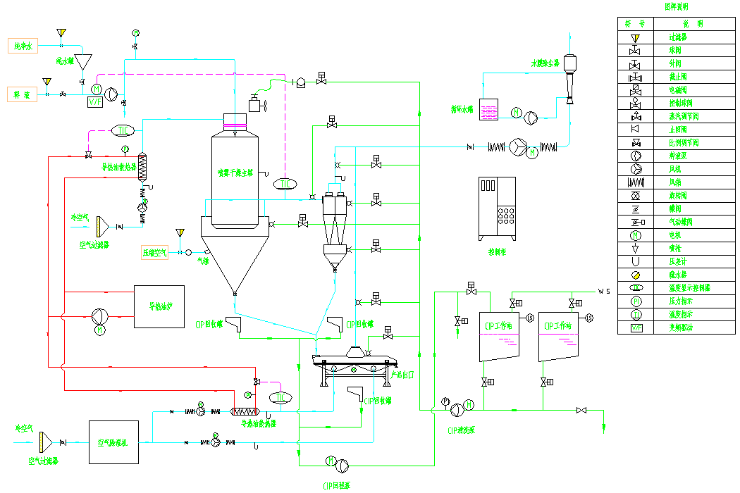
   龙鑫YPG型压力式喷雾干燥机,集“高效干燥、精准造粒、智能控制、节能环保”于一体,通过六大核心系统协同优化,重塑功能糖干燥全新工艺。
  (1) 智能供料系统,保障稳定输送
   配备高精度隔膜泵与在线粘度监测装置,确保高粘度低聚糖浆在高压下稳定输送至雾化器,避免脉动与堵塞,实现连续均匀供料。
  (2) 精密雾化系统,实现微米级液滴控制
   采用多通道压力式雾化器,喷孔直径0.5-3.0mm可调,雾化角度60°-90°,可将糖浆雾化为10-200μm的超细液滴,比表面积提升至500-1500㎡/kg,极大加速水分蒸发,缩短干燥时间至15-60秒,特别适用于热敏性物料。
  (3) 动态干燥系统,优化气流与热场分布
   创新设计的三维立体热风分配器,确保热风均匀导入,风速均匀度误差小。搭配优化锥角的干燥塔结构,有效减少气流死角,防止物料挂壁。塔体配备气锤或电锤自动敲击系统,配合主塔下锥体冷却风圈,防止焦粉生成。
  (4) 多级分离系统,提升回收率与纯度
   采用“旋风分离器+脉冲反吹布袋除尘器”双级捕粉设计,总回收率可达95%以上。脉冲反吹系统自动清除滤袋积粉,避免滤袋堵塞导致风量下降,确保系统长期稳定运行。
  (5) 模块化二次处理,满足多样化需求
   可根据客户需求配置ZLG振动流化床二次干燥系统,进一步降低粉体水分,提升流动性;或集成CIP在线清洗系统,实现全自动清洗灭菌,符合卫生标准。
  (6) 智能控制系统,实现全流程自动化
   搭载西门子PLC+触摸屏控制系统,实时监控进出风温度、料液压力、塔内负压等关键参数,支持远程监控与数据记录。先进算法PID控制确保工艺稳定,降低人工干预,提升生产一致性。

从“能干”到“干好”:龙鑫助力功能糖产业升级

   龙鑫干燥始终坚持以客户价值为核心,针对低聚糖、糖醇等高附加值产品的干燥需求,提供从工艺设计、中试验证到交钥匙工程的全周期服务,帮助客户实现“”高收率、高纯度、低能耗、低故障率”的生产目标。
   在大健康浪潮席卷全球的今天,功能糖产业正从“粗放式生产”迈向“精细化制造”。龙鑫干燥,作为喷雾干燥技术的创新先锋,将持续深耕功能糖干燥领域,以创新科技赋能行业升级,助力客户在激烈的市场竞争中抢占先机,共同开启功能糖高品质发展的新篇章。

龙鑫喷雾干燥——让每一粒功能糖,都承载健康的重量!



相关资讯
龙鑫研磨干燥煅烧自动化产线赋能超细高白高岭土从"基础填料&…

从“基础填料”向“高值材料”转型,实现高岭土的精细化、功能化与高值化,已成为行业发展的必然趋势。龙鑫智能凭借在超细研磨、智…

聚焦固态电池正极材料赛道 龙鑫智能研磨干燥焙烧全链装备布局推动…

富锂锰基正极材料以超高比容量、显著降低的钴镍依赖度以及优异的成本潜力,被视为下一代高能量密度锂电池的“圣杯级”材料,聚焦规…

废旧锂电池回收的闭环涅槃:修复磷酸铁锂喷雾干燥机让正极材料LFP…

大规模电池退役也带来了严峻的资源与环境挑战——如何高效、绿色、高值化地实现废旧锂电池的回收利用,已成为产业链亟待突破的关键…

国家高新技术企业
专精特新小巨人企业
国家特种超细粉体工程技术研究中心
微纳米材料制备工程化与产业化实验基地
新能源领域智能干燥装备工程技术研究中心
ISO90001:2015国家质量管理体系标准
X

截屏,识别二维码

官网:龙鑫干燥

(点击复制龙鑫干燥官网简称)

二维码已复制,请打开手机浏览器访问!
X

截屏,识别二维码

微信公众号二维码:龙鑫干燥

(点击复制龙鑫干燥官网简称)

二维码已复制,请打开手机浏览器访问!
X

截屏,识别二维码

抖音企业号二维码:龙鑫干燥

(点击复制龙鑫干燥官网简称)

二维码已复制,请打开手机浏览器访问!
X

截屏,识别二维码

抖音喷雾产品号二维码:龙鑫干燥

(点击复制龙鑫干燥官网简称)

二维码已复制,请打开手机浏览器访问!
Top
Copyright 2019-2023 江苏龙鑫智能干燥科技有限公司 苏ICP备19018060号-1 版权声明 技术支持:江苏东网科技
Copyright 2019-2023 龙鑫干燥 版权声明